Appearance
Handboek Register 2025
Wijzigingen handboek
Wijzigingen tussen 2024 en 2025
Wijzigingen:
- In Bijlage 1 informatie verwijderd over het gebruik van tijdelijke situaties in Register
- Jaartallen geactualiseerd
Wijzigingen tussen 2023.1 en 2024
Aanpassingen vanwege nieuwe functionaliteiten Register 2024:
- Uitleg toegevoegd over de functionaliteit van het vervangen van bestanden
- Uitleg toegevoegd over de functionaliteit van het herberekenen in het kader van een actualisatie
- Figuur menustructuur vervangen
- Correctie doorgevoerd rondom menu-item projecten
- Bijlage 2 verwijderd: release notes worden nu los gepubliceerd
Wijzigingen tussen 2023 en 2023.1
Aanpassingen vanwege nieuwe functionaliteiten in Register 2023.1:
- Uitleg toegevoegd voor de nieuwe rol gebruikersbeheerder
- Uitleg toegevoegd over de generieke label- en filterfunctionaliteit
- Figuur menustructuur vervangen
Overige wijzigingen:
- Wijzigingenlog toegevoegd
Inhoudsopgave
Inleiding
Achtergrond
In november 2022 is gestart met het project Nieuwbouw Register. Dit heeft geresulteerd in AERIUS Register waarvan dit document het handboek is.
De scope voor Nieuwbouw Register is door de stuurgroep als volgt gedefinieerd:
- Ondersteuning van de huidige functionaliteit en werkwijze beschikbare ruimte. Ruimte die beschikbaar komt door het treffen van maatregelen kan worden gereserveerd en toebedeeld aan aanvragen die ruimte nodig hebben. De administratie van:
- maatregelen die beschikbare ruimte met een specifiek doel opleveren en
- projecten die daar gebruik van maken
- Ofwel: de eindresultaten van het proces van (bron)maatregelen en projecten (toestemmingverlening) worden op een betrouwbare, eenduidige manier geadministreerd.
- Proces = huidige proces; dus nieuwe versie van AERIUS Calculator = opleveren leeg AERIUS Register
- Project maakt gebruik van 1 doelenbank
Het verschil met het “oude” Register is:
- Nieuwe basisarchitectuur waardoor (extra) flexibiliteit ontstaat voor nu en in de toekomst
- Alle banken kunnen in één AERIUS register = 1 administratie inclusief het toevoegen van maatregelen in een later stadium
- Juridische transparantie
- audit-trail/historie: wie, wat, wanneer; er wordt niets weggegooid wat ooit invloed heeft gehad op het saldo van een bank. Alle activiteiten binnen AERIUS Register die effect hebben op de stand van het saldo van de bank worden geregistreerd en bewaard.
- documenten waarvan de gebruiker beoordeeld dat ze relevant zijn voor de betreffende bank en/of maatregel kunnen worden gekoppeld. Dit is in aanvulling op het koppelen van documenten aan een project, dat reeds bestaande functionaliteit is.
- Rapportage
- Basisrapportage één doelenbank
- Functionaliteit voor informatiebehoefte beschikbare depositieruimte (open data) en reeds uitgegeven stikstofdepositieruimte (open data).
Overige ontwerpeisen:
- Activiteiten (maatregel of project) die op enig moment invloed hebben gehad op het saldo van een bank worden gearchiveerd zodat “tijdreizen” (hoe was de situatie op moment x) mogelijk is.
- Wanneer een project ruimte reserveert in een bank wordt een snapshot gemaakt van de stand van de bank zodat ook op een later tijdstip duidelijk is dat er ruimte beschikbaar was op het moment van reserveren.
- Bij projecten worden ruimte-gevende effecten genegeerd; bij maatregelen worden ruimte-nemende effecten genegeerd voor het saldo van de bank. De eigenaar/het bevoegd gezag is altijd verantwoordelijk voor het correct zijn van de aangeboden bestanden.
Leeswijzer Handboek
In hoofdstuk 2 worden de belangrijkste functies beschreven en uitgelegd:
managen van een bank en de bijbehorende gegevens,
invoeren van een maatregel (ruimte-gevend)
invoeren van een project (ruimte-nemend)
generieke filterfunctionaliteit
labelfunctie voor projecten en maatregelen
actualisatie van projecten en maatregelen in AERIUS register
In het hoofdstuk 3 worden de verschillende invoerbestanden beschreven en het effect dat zo’n bestand heeft op de balans van de bank.
In hoofdstuk 4 worden de rollen en rechten beschreven. Deze gelden per organisatie/bevoegd gezag.
Daarnaast bevat dit document een bijlage:
- Bijlage 1: een overzicht van alle mogelijke invoerbestanden en welke gevolgen deze hebben voor het saldo van de bank
Basisfuncties
Samenhang
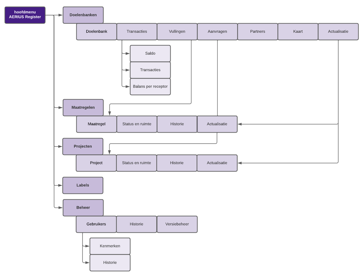
De samenhang van de verschillende onderdelen van de menustructuur worden weergegeven in de volgende visualisatie. 
Figuur 1: Menustructuur Register
Een bank wordt gevuld met maatregelen (ruimte-gevend). Van de in de bank aanwezige ruimte kunnen projecten (ruimte-nemend) gebruik maken. Voor zowel maatregelen als projecten geldt dat de eigenaar van de bank vullingen of aanvragen voor ruimte dient goed te keuren. Pas na goedkeuring is het effect van de maatregel of het project zichtbaar in het saldo van de bank.
Doelenbanken
Als wordt gekozen voor “Doelenbanken” wordt een overzicht getoond van de beschikbare doelenbanken en hun eigenaar. Voor beide kolommen is het mogelijk om een filter toe te passen zodat de lijst beperkt wordt. Met de juiste rechten is het ook mogelijk om een nieuwe doelenbank aan te maken. In deze paragraaf worden de menu-keuze-mogelijkheden één voor één behandeld.
Nieuwe doelenbank
Bij het aanmaken van een nieuwe doelenbank moet de naam van de bank uniek zijn; een bank heeft 1 eigenaar. Het is ook mogelijk om bijlagen bij te voegen op het niveau van de bank. Er worden geen vormeisen gesteld aan de bestanden die als bijlage worden toegevoegd.
Als een doelenbank wordt geopend wordt een scherm getoond met 8 tabbladen:

Figuur 2: Tabbladen doelenbank
Beschrijving tabblad: Doelenbank
In dit scherm kunnen de kenmerken van de bank worden aangepast (uitgaande van de juiste rechten) en bijlagen worden toegevoegd. Bij het doelenbank beheer kan de status van de bank worden aangepast. We kennen de volgende statussen:
- Actief: de bank is actief; maatregelen kunnen worden toegevoegd en reserveringen voor ruimte (projecten) kunnen worden aangevraagd
- Pauze in uitgifte: de uitgifte van de bank is (tijdelijk) geblokkeerd. Wel kunnen maatregelen worden toegevoegd en kunnen gereserveerde projecten worden veranderd naar de status “definitief” of kunnen ze worden ingetrokken. Er kunnen geen transacties plaatsvinden die een negatief effect hebben op het saldo van de bank.
- Gearchiveerd: de bank is afgesloten; er kunnen geen transacties (maatregelen en projecten) meer plaatsvinden.
Beschrijving tabblad: Transacties
Het transactiescherm laat de actueel beschikbare, gereserveerde en totale omvang van het saldo van de bank zien. In de tabel met transacties worden alle transacties weergegeven die op enig moment effect hebben gehad op het saldo van de bank. Per transactie wordt duidelijk wanneer het is uitgevoerd en welke mutatie heeft plaatsgevonden. Daarnaast is per transactie duidelijk wie deze heeft uitgevoerd en met welk project/ welke maatregel.
Wanneer de gebruiker op de losse transactie klikt, wordt doorgeschakeld naar een scherm met detailinformatie over de transactie. Deze heeft twee tabs: de algemene kenmerken van de transactie, inclusief het volgnummer van de transactie, met een link naar de betreffende maatregel of het project en een tab met de balanswijzigingen van de transactie. Deze balanswijzigingen zijn in te zien in de user interface, maar kunnen ook door de gebruiker worden gedownload.
Tot slot is er een deel van het scherm waarin het mogelijk is om het Balans detailoverzicht te tonen. Dit is een gedetailleerd overzicht van de balans per hexagoon dat laat zien hoeveel ruimte er ooit aan de bank is toegevoegd, hoeveel er nog over is en hoeveel er is gereserveerd/toegekend. Dit overzicht is in te zien in de user interface, maar kan ook door de gebruiker worden gedownload.
Beschrijving tabblad: Vullingen
Het vullingen scherm laat alle aangeboden maatregelen zien van een bank. Standaard wordt hier de werkvoorraad van de bankeigenaar getoond: alle aangeboden maatregelen die nog niet zijn beoordeeld door de bankeigenaar en nog niet zijn verwerkt in het saldo van de bank. Door de standaard filters uit te zetten of aan te passen kunnen er ook overzichten worden gegenereerd met alle maatregelen die aangeboden zijn aan de bank.
In de tabel wordt, naast de algemene kenmerken die ook in het maatregelenoverzicht te zien zijn, informatie getoond over de vulling van de maatregel: aantal ha, gemiddeld benodigde ruimte, maximaal benodigde ruimte en totaal benodigd. Let op: omdat het hier om benodigde ruimte gaat, wordt de vulling met een negatieve waarde getoond. Dit wordt echter als vulling aan de bank toegevoegd.
Door in dit scherm op ‘Nieuwe Maatregel’ te klikken, kan de gebruiker een maatregel aanmaken. Deze maatregel wordt direct als vulling in de werkvoorraad van de bank geplaatst.
Beschrijving tabblad: Aanvragen
Het aanvragen scherm laat alle ruimte-vragende projecten zien waarvoor ruimte uit de bank is aangevraagd. Standaard wordt hier de werkvoorraad van de bankeigenaar getoond: alle aanvragen die nog niet zijn beoordeeld door de bankeigenaar en waarvan het resultaat nog niet verwerkt is in het saldo van de bank. Door de filters uit te zetten of aan te passen kunnen er ook overzichten worden gegenereerd met alle aanvragen die ingediend zijn bij de bank.
In de tabel wordt, naast de algemene kenmerken die ook in het projectenoverzicht te zien zijn, informatie getoond over het project: aantal ha, gemiddeld benodigde ruimte, maximaal benodigde ruimte en totaal benodigd.
Door in dit scherm op ‘Nieuw Project’ te klikken, kan de gebruiker een project aanmaken. Dit project wordt direct in de werkvoorraad van de betreffende bank geplaatst als aanvraag.
Beschrijving tabblad: Partners
Organisaties kunnen, door de eigenaar van de bank, als partner van die bank worden aangemerkt. Alleen een eigenaar of partner heeft de mogelijkheid om gebruik te maken van de betreffende bank. Alleen de eigenaar heeft de mogelijkheid om vullingen en aanvragen daadwerkelijk te beoordelen zodat er een effect ontstaat op het saldo van de bank. Wanneer je geen partner bent van een bank zul je deze bank ook niet zien als mogelijke optie wanneer je een aanvraag voor ruimte wilt doen.
Beschrijving tabblad: Kaart
Geografische weergave van de actuele stand van de bank op hexagoon niveau. De kaart is niet klikbaar; gedetailleerde informatie over het saldo is in te zien via Tab: Transacties.
Beschrijving tabblad: Historie

Figuur 3: Tabblad historie
In deze tab wordt de geschiedenis getoond van alle activiteiten die op de betreffende doelenbank van toepassing zijn (geweest), alsmede het tijdstip van de actie en de gebruiker. Deze tab is alleen beschikbaar voor gebruikers met eigenaarsrechten over de bank.
Beschrijving tabblad: Actualisatie
In deze tab wordt een overzicht getoond van de projecten en maatregelen die aangewezen zijn bij de doelenbank, alsmede hun actualisatiestatus en rekenversie. Als een project of maatregel berekend is met een niet-actuele rekenversie wordt dit in dit tabblad weergegeven. De gebruiker kan via dit scherm op een project of maatregel klikken om naar de actualisatietab te navigeren van desbetreffende project of maatregel.
Maatregelen
Een maatregel brengt depositie ruimte als vulling in het systeem (ruimte-gevend). Deze vulling kan worden opgenomen in een doelenbank, waarna de depositie ruimte kan worden toegewezen aan projecten. Als wordt gekozen voor “Maatregelen” in het linker-menu wordt een overzicht getoond van alle maatregelen met enkele kenmerken. Voor alle kolommen is het mogelijk om een filter toe te passen zodat de lijst beperkt wordt. Ook is het mogelijk om deze beperkte lijst te exporteren.
Als een maatregel wordt geopend wordt een scherm getoond met 4 tabbladen:

Figuur 4: Tabbladen maatregel
Beschrijving tabblad: Maatregel
In dit scherm worden de kenmerken van de maatregel getoond en kunnen deze worden aangepast. Ook kan de maatregel worden verwijderd. Bij maatregelen die (nog) niet toegewezen zijn kan de gebruiker middels de knop ‘bestand vervangen’ een ander AERIUS bestand uploaden. Na validatie en opslaan van het bestand wordt het nieuwe AERIUS bestand gebruikt door AERIUS Register.
Beschrijving tabblad: Status en ruimte
Dit scherm is waar de gebruiker de status van de maatregel kan zien en maatregelen kan aanwijzen bij banken, beoordelen en opnemen/afwijzen. Bij het selecteren van een doelenbank worden alleen banken getoond waar de eigenaar van de maatregel partnerrechten heeft of eigenaar is, zie het hoofdstuk rollen en rechten voor meer informatie.
Een maatregel kan de volgende statussen hebben:
| Status | Beschrijving | Verdere acties? |
|---|---|---|
| Wordt berekend | De rekenresultaten voor de maatregel worden door AERIUS Connect berekend. | De maatregel kan alvast bij een doelenbank worden aangewezen. Zodra de rekenresultaten ontvangen zijn, kan de gebruiker verdere acties ondernemen. |
| In afwachting | De rekenresultaten zijn bekend: de maatregel is klaar om beoordeeld te worden. | De maatregel kan bij een doelenbank worden aangewezen. De maatregel kan worden opgenomen in een doelenbank. De maatregel kan worden afgewezen. |
| Toegewezen | De vulling van de maatregel is toegevoegd aan het saldo van een doelenbank. | De maatregel kan worden ingetrokken: de status gaat terug naar ‘In afwachting’. |
| Afgewezen | De maatregel wordt afgewezen. | De afwijzing kan worden ingetrokken: status gaat terug naar ‘In afwachting’. |
Tabel 1: Mogelijke statussen van een maatregel
Beschrijving tabblad: Historie
In deze tab worden alle wijzigingen van de maatregel getoond, alsmede het tijdstip van de actie en de gebruiker.
Beschrijving tabblad: Actualisatie
Deze tabblad is alleen beschikbaar voor maatregelen met de status toegewezen. In deze tab kan de gebruiker het onderliggende AERIUS bestand vervangen, hiermee worden ook de onderliggende transacties aangepast. De gebruiker kan via deze tab ook transacties actualiseren daar waar er nieuwe rekenresultaten zijn vanwege een actualisatie.
Procesgang Maatregel
Procesmatig is de meest simpele procesgang voor een maatregel als volgt:

Figuur 5: Maatregelproces
- Er wordt een nieuwe maatregel aangemaakt door op de knop “nieuwe maatregel” te klikken vanuit het overzicht met maatregelen.
- Er verschijnt een kenmerken-scherm waarin de maatregel een unieke naam moet worden gegeven. Ook is het hier mogelijk om een kenmerken label te selecteren/aan te maken (afhankelijk van de juiste rechten). Als Eigenaar wordt automatisch de organisatie van de gebruiker genomen. Wanneer een gebruiker bij meer organisaties hoort is het mogelijk om dit aan te passen. Vervolgens kan een AERIUS bestand (IMAER) worden aangeboden. Dit bestand wordt gevalideerd om te kijken of het wel een IMAER bestand is en daarna doorgestuurd naar Connect. Het resultaat van Connect kan enige tijd duren afhankelijk van het aantal andere verzoeken. Minimaal moet rekening worden gehouden met 5 minuten. Door op “bewaar” te drukken worden alle gegevens opgeslagen (ook als Connect op de achtergrond nog geen resultaat heeft opgeleverd).
- Na de bewaaractie verschijnt het Kenmerken overzicht van de ingegeven informatie. Met de juiste rechten kan deze informatie worden aangepast. Ook is het mogelijk om deze informatie te archiveren/verwijderen.
- In een tweede tabblad “Status en ruimte” is het mogelijk om een doelenbank te kiezen waar de ruimte van deze maatregel aan toegevoegd zou kunnen worden. Hiermee wordt de maatregel zichtbaar in het tabblad “vullingen” van de gekozen doelenbank.
- Het daadwerkelijk accepteren van de aangeboden vulling kan alleen gebeuren door de eigenaar van de bank door te kiezen voor “Toekennen”. Op dat moment wordt de maatregel verwerkt in het saldo van de bank.
Bijzonderheden:
- Het is ook mogelijk om een maatregel aan te maken vanuit een bank. Als vanuit de knop ‘Nieuwe maatregel’ in het tabblad “vullingen” van een bank een maatregel wordt aangemaakt, verschijnt er een kenmerkenscherm om een nieuwe maatregel aan te maken. Later hoeft de gebruiker de bank waar de maatregel aan toegevoegd dient te worden niet te selecteren: de maatregel is al zichtbaar in het tabblad “vullingen” en klaar voor beoordeling door de bankeigenaar.
- Een maatregel kan worden geïmporteerd door een IMAER bestand aan te bieden waarin bronkenmerken zijn opgenomen. De manieren waarop dit kan gebeuren zijn beschreven in het hoofdstuk ‘Invoerbestanden in Register’.
- Wanneer brongegevens aangeboden worden is de kans groot dat in een later stadium bijvoorbeeld her-calculatie op basis van een nieuwe Calculator versie geautomatiseerd kan plaatsvinden. Het is ook mogelijk om resultaatbestanden aan te bieden. Wanneer dit gebeurt zal het systeem een waarschuwing geven.
- Mochten er toenames in depositie in het aangeboden bestand zitten, dan worden deze genegeerd bij het bijwerken van het saldo van de bank. Wanneer dit gebeurt zal het systeem een waarschuwing geven.
Projecten
Een project vraagt depositieruimte aan. Deze aanvraag wordt bij een doelenbank gedaan, waarna de depositieruimte kan worden toegewezen aan het project. Als wordt gekozen voor “Projecten” in het linker menu wordt een overzicht getoond van alle projecten met enkele kenmerken. Voor alle kolommen is het mogelijk om een filter toe te passen zodat de lijst beperkt wordt. Ook is het mogelijk om deze beperkte lijst te exporteren.
Als een project wordt geopend wordt een scherm getoond met 4 tabbladen:

Figuur 6: Tabbladen project
Beschrijving tabblad: Project
In dit scherm worden de kenmerken van het project getoond en kunnen deze worden aangepast. Ook kan het project worden verwijderd.
Beschrijving tabblad: Status en ruimte
Dit scherm is waar de gebruiker de status van het project kan zien en projecten kan aanwijzen bij banken, een saldoberekening uitvoeren, beoordelen en ruimte voor reserveren of afwijzen. Na beoordeling wordt er een bijlage bij besluit gegenereerd en is deze in dit scherm beschikbaar om te downloaden.
Bij het selecteren van een doelenbank worden alleen banken getoond waar de eigenaar van het project partnerrechten heeft, zie het hoofdstuk rollen en rechten voor meer informatie.
Een project kan de volgende statussen hebben:
| Status | Beschrijving | Verdere acties? |
|---|---|---|
| Wordt berekend | De rekenresultaten voor het project worden door AERIUS Connect berekend. | Het project kan alvast bij een doelenbank worden aangewezen. Zodra de rekenresultaten ontvangen zijn, kan de gebruiker verdere acties ondernemen. |
| In afwachting | De rekenresultaten zijn bekend: het project is klaar om beoordeeld te worden. | Het project kan bij een doelenbank worden aangewezen. Ruimte voor het project kan worden gereserveerd uit de aangewezen doelenbank. Het project kan worden afgewezen. |
| Toegewezen | De beoogde ruimte van het project is in mindering gebracht op het saldo van de geselecteerde doelenbank. | De reservering kan worden ingetrokken: de status gaat terug naar ‘In afwachting’. |
| Definitief toegewezen | De reservering voor het project is definitief. | Deze status is definitief en kan niet worden gewijzigd. |
| Afgewezen | De maatregel wordt afgewezen. | Deze status is definitief en kan niet worden gewijzigd. |
Tabel 2: Mogelijke statussen van een project
Beschrijving tabblad: Historie
In deze tab worden alle wijzigingen van het project getoond, alsmede het tijdstip van de actie en de gebruiker.
Beschrijving tabblad: Actualisatie
Deze tabblad is alleen beschikbaar voor projecten met de status definitief toegewezen. In deze tab kan de gebruiker het onderliggende AERIUS bestand vervangen, hiermee worden ook de onderliggende transacties aangepast. De gebruiker kan via deze tab ook transacties actualiseren daar waar er nieuwe rekenresultaten zijn vanwege een actualisatie. Om projecten met de status ‘toegewezen’ te actualiseren (of het bestand te vervangen) dient de gebruiker de toewijzing eerst in te trekken en dan op basis van de nieuwe rekenresultaten (of nieuw bestand) de ruimteaanvraag opnieuw te beoordelen.
Procesgang Project
Procesmatig is de meest simpele procesgang voor een project als volgt:

Figuur 7: Projectproces
Er wordt een nieuwe project aangemaakt door op de knop “nieuw project” te klikken vanuit het overzicht met maatregelen.
Er verschijnt een kenmerken scherm waarin het project een unieke naam moet worden gegeven. Ook is het hier mogelijk om een kenmerken label te selecteren/aan te maken (afhankelijk van de juiste rechten). Als Eigenaar wordt automatisch de organisatie van de gebruiker genomen. Wanneer een gebruiker bij meer organisaties hoort is het mogelijk om dit aan te passen. Vervolgens kan een AERIUS bestand (IMAER) worden aangeboden. Dit bestand wordt gevalideerd om te kijken of het wel een IMAER bestand is en daarna doorgestuurd naar Connect. Het resultaat van Connect kan enige tijd duren afhankelijk van het aantal andere verzoeken. Minimaal moet rekening worden gehouden met 5 minuten. Door op “bewaar” te drukken worden alle gegevens opgeslagen (ook als Connect op de achtergrond nog geen resultaat heeft opgeleverd).
Na de bewaaractie verschijnt het Kenmerken overzicht van de ingegeven informatie. Met de juiste rechten kan deze informatie worden aangepast. Ook is het mogelijk om deze informatie te archiveren/verwijderen.
In een tweede tabblad “Status en ruimte” is het mogelijk om een doelenbank te kiezen waar het project beschikbare ruimte uit wil putten. Door op “Ruimte aanvragen” te klikken kan er een verzoek worden gedaan om ruimte uit deze bank. Hiermee wordt het project zichtbaar in het tabblad “Aanvragen” van de gekozen doelenbank.
Door op de knop “Bereken” te klikken wordt berekend of de betreffende bank voldoende ruimte heeft. Het daadwerkelijk reserveren van de ruimte kan alleen gebeuren door de eigenaar van de bank door te kiezen voor “Ruimte reserveren”. Op dat moment wordt het project verwerkt in het saldo van de bank.
In een later stadium kan de bankeigenaar de gereserveerde ruimte ook de status Definitief toekennen. Dit verandert niets aan het saldo van de bank.
Bijzonderheden:
- Het is ook mogelijk om een project direct te koppelen aan een bank. Als vanuit de knop ‘Nieuw project’ in het tabblad “aanvragen” van een bank een project wordt aangemaakt, verschijnt er een kenmerkenscherm voor het nieuw project. Later hoeft de gebruiker de bank waar het project aan toegevoegd dient te worden niet te selecteren: het project is al zichtbaar in het tabblad “aanvragen” en klaar voor beoordeling door de bankeigenaar.
- Een project kan worden geïmporteerd door een IMAER bestand aan te bieden waarin bronkenmerken zijn opgenomen. De manieren waarop dit kan gebeuren zijn beschreven in het hoofdstuk ‘Invoerbestanden in Register’.
- Wanneer brongegevens aangeboden worden is de kans groot dat in een later stadium bijvoorbeeld her-calculatie op basis van een nieuwe Calculator versie geautomatiseerd kan plaatsvinden. Het is ook mogelijk om resultaatbestanden aan te bieden. Wanneer dit gebeurt zal het systeem een waarschuwing geven.
- Mochten er afnames in depositie in het aangeboden bestand zitten, dan worden deze genegeerd bij het bijwerken van het saldo van de bank. Wanneer dit gebeurt zal het systeem een waarschuwing geven.
Generieke functionaliteit: filters
Er is een generieke sorteer, zoek en filterfunctionaliteit in AERIUS Register. Deze is te gebruiken met de meeste tabellen in de applicatie. Deze functionaliteit staat de gebruiker toe om een subset van gegevens weer te geven op basis van bepaalde criteria.
Het filtermechanisme kan worden ingeschakeld via het vakje ‘Filters’. Wanneer dit is geactiveerd, verschijnt er een nieuw kader waarin de gewenste filters kunnen worden vastgesteld. Als de juiste selecties zijn gedaan, dient de gebruiker op de knop ‘OK’ te klikken om het filter te starten. Het resulterende scherm toont dan enkel de rijen data die overeenstemmen met de opgegeven criteria. Sommige velden zijn doorzoekbaar: tijdens het typen worden de overstemmende rijen getoond. Naast filteren biedt deze applicatie ook de mogelijkheid tot sorteren. Door op de kolomkoppen te klikken kan men de tabel sorteren op volgorde.
Filterinstellingen worden voor de duur van de sessie onthouden door het systeem. Om de filterinstellingen te wissen kan door middel van de knop ‘Reset filters’. Daarnaast is er een standaardfilter ingesteld voor de ‘Vullingen’ en ‘Aanvragen’ tab: door op ‘Werkvoorraad’ te klikken kan de gebruiker de projecten/maatregelen zien in de werkvoorraad van de bank. Voor maatregelen zijn dit maatregelen die nog niet in de bank zijn opgenomen; voor projecten betreft dit projecten die nog niet zijn definitief toegekend ofwel afgewezen.
Gefilterde tabellen (met uitzondering van de gebruikersbeheermodule) kunnen worden geëxporteerd door middel van de ‘Download CSV’ knop.
Generieke functionaliteit: labels
Een labelingssysteem is beschikbaar om projecten en maatregelen te categoriseren. Gebruikers met de benodigde rechten kunnen een menu openen om labels te creëren en te verwijderen. Labels zijn naamwaardes die aan projecten en matregelen kunnen worden toegevoegd bij het aanmaken of bewerken van een project of maatregel.
Invoerbestanden in Register
Register werkt met AERIUS Connect om rekenresultaten op te halen die nodig zijn voor transacties. Invoerbestanden worden aan Register aangeboden, gevalideerd en indien nodig doorgestuurd naar AERIUS Connect om berekend te worden. Zie ook Bijlage 1 voor een stroomschema en een uitleg van de verschillende situatietypes in AERIUS.
Invoerbestanden voor projecten
Projecten zijn scenario’s die ruimte vragen uit het register: er is sprake van een toename van stikstofdepositie op relevante hexagonen vanwege de projectbijdrage zoals die door AERIUS Connect is berekend. Deze projectbijdrage wordt door Register opgeslagen en gebruikt voor transacties en (bank) saldo mutaties. Resultaatbestanden kunnen ook worden aangeboden; van resultaatbestanden worden de rekenresultaten overgenomen, zonder deze te laten berekenen door AERIUS Connect.
| Projectbestand | Invoerbestand | Verwerking AERIUS |
|---|---|---|
| Resultaatbestand zonder brongegevens | Resultaatbestand (GML) als beoogde situatie | Resultaten worden overgenomen als ruimte-nemend |
| Projectberekening van een nieuw project | PDF bestand met enkel een beoogd situatie GML en ZIP bestanden zijn ook mogelijk | Projectbijdrage van de beoogde situatie wordt overgenomen |
| Projectberekening van een bestaand project zonder intern salderen | PDF bestand met referentiesituatie en een beoogde situatie, ZIP bestanden zijn ook mogelijk | Projectbijdrage is de bijdrage van beoogde situatie min de bijdrage van referentiesituatie |
| Projectberekening van een project met intern salderen | PDF bestand met een salderingssituatie en een beoogde situatie, ZIP bestanden zijn ook mogelijk | Projectbijdrage is de bijdrage van beoogde situatie min de afgeroomde bijdrage van salderingssituatie |
| Projectberekening van een project met extern salderen | PDF bestand met een beoogde situatie en één of meerdere salderingssituaties | Projectbijdrage is de bijdrage van beoogde situatie min de afgeroomde bijdrage(n) van de salderingssituatie(s) |
| Projectberekening van een project met intern en extern salderen | PDF bestand met een beoogde situatie en meerdere salderingssituaties | Projectbijdrage is de bijdrage van beoogde situatie min afgeroomde bijdragen salderingssituaties |
Tabel 3: Overzicht invoerbestanden voor projecten
Om verwarring te voorkomen wordt aangeraden om te werken met projectberekeningen in PDF vorm als het gaat om bronbestanden. Met dit bestandstype is de relatie tussen de situaties vastgelegd. Register ondersteunt het gebruik van GML bestanden, ZIP bestanden en PDF bestanden.
Sommige bestanden worden niet ondersteund en leiden tot foutmeldingen:
- Een project met alleen een referentiesituatie en/of salderingssituatie
- Een project zonder metadata
Invoerbestanden voor maatregelen
Maatregelen zijn scenario’s die ruimte brengen voor het register: er is sprake van een afname van stikstofdepositie op relevante hexagonen vanwege de projectbijdrage zoals die door AERIUS Connect is berekend. Deze projectbijdrage wordt door Register opgeslagen en gebruikt voor transacties en (bank) saldo mutaties.
Let op! Bij maatregelen zijn er twee manieren om tot de ruimte in het register te komen, dit kan verwarrend zijn. Een gebruiker kan een projectberekening invoeren die tot afnames in de depositie leidt – de resulterende negatieve projectbijdrage is in het register maatregelruimte. Anderzijds kan een gebruiker ook alleen een salderingssituatie invoeren – de projectbijdrage hiervan wordt door register geïnterpreteerd als ruimte-brengend (na eventuele afroming).
| Maatregelbestand | Invoerbestand | Verwerking AERIUS |
|---|---|---|
| Resultaatbestand zonder brongegevens | Resultaatbestand (GML) als salderingssituatie | Resultaten worden overgenomen als ruimte-gevend |
| Salderingssituatie met brongegevens | GML of ZIP bestand met enkel een salderingssituatie | Projectbijdrage van de salderingssituatie na afroming wordt als ruimte-gevend overgenomen |
| Projectberekening van een project met intern salderen | PDF bestand met een salderingssituatie en een beoogde situatie, ZIP bestanden zijn ook mogelijk | Projectbijdrage is de bijdrage van beoogde situatie min afgeroomde bijdrage van salderingssituatie. Alleen afnames in depositie worden overgenomen als ruimte-gevend |
| Projectberekening van een project met extern salderen | PDF bestand met een beoogde situatie en één of meerdere salderingssituaties | Projectbijdrage is de bijdrage van beoogde situatie min de afgeroomde bijdragen van de salderingssituaties. Alleen afnames in depositie worden overgenomen als ruimte-gevend |
| Projectberekening van een project met intern en extern salderen (vrijgevallen ruimte) | PDF bestand met een beoogde situatie en meerdere salderingssituaties | Projectbijdrage is de bijdrage van beoogde situatie min bijdragen van afgeroomde bijdragen salderingssituaties. Alleen afnames in depositie worden overgenomen als ruimte-gevend |
Tabel 4: Overzicht invoerbestanden voor maatregelen
Sommige bestanden worden niet ondersteund en leiden tot foutmeldingen:
- Een maatregel met alleen een referentiesituatie en/of beoogde situatie
- Een maatregel zonder metadata
Werken met resultaatbestanden?
Wanneer maatregelen en projecten in Register worden aangeleverd met brongegevens is het in een later stadium aannemelijk dat geautomatiseerde herberekening van de depositie kan worden ondersteund. Ook is het mogelijk een zogenoemd resultaatbestand aan te leveren.
Hoe werkt dit?
- Als het niet nodig is de depositie te berekenen vanuit Register kan een Resultaat GML zonder brongegevens worden aangeleverd aan Register. Dit kan zowel voor maatregelen als voor projecten.
- Bij het importeren wordt dan geregistreerd dat het GML bestand geen bronnen bevat, en dan zullen in plaats daarvan de resultaten in het bestand (de depositiegetallen) direct worden overgenomen. Er zal ook geen afroming plaatsvinden.
- De gebruiker is in dit geval zelf verantwoordelijk voor de reproduceerbaarheid en correctheid van de getallen. Het is mogelijk het oorspronkelijke bestand met bronnen als bijlage bestand op te nemen, naast andere bijlagen die de onderbouwing voor de resultaten leveren.
- Let op! Als een resultaatbestand wordt geïmporteerd dat óók brongegevens bevat, zullen de resultaten niet gebruikt worden! In dat geval wordt het gewoon herberekend. Zorg er dus voor dat de brongegevens verwijderd zijn uit de resultaten GML als je wilt dat de resultaten worden gebruikt.
Rollen en Rechten
Register heeft een role-based access management systeem: elke gebruiker heeft één (of meerdere) rollen. Ook behoort elke gebruiker bij één (of meerdere) organisaties. Daarnaast kan een eigenaar van een bank andere organisaties aanwijzen als partner van die betreffende bank.
De rol van de gebruiker geeft aan welke acties de gebruiker mag nemen. De organisatie van de gebruiker (of eventueel het partnerschap van zijn/haar organisatie bij een specifieke bank) is een verdere verfijning van de rechten van een gebruiker.
Rollen, eigenaarschap en partnerschap
Register kent de volgende rollen:
| Rol | Rechten |
|---|---|
| viewer | De viewer rol is een rol met generieke rechten; in principe heeft iedere gebruiker deze rechten. Een gebruiker met deze rol mag banken, projecten en maatregelen inzien, maar niets bewerken, toevoegen of verwijderen. De rechten op een rijtje: labels zijn zichtbaar bekijken van bank informatie inclusief de partners en transacties bekijken algemene informatie bij maatregelen en projecten bekijken generieke transactie informatie inclusief de geaggregeerde informatie per bank IMAER bestanden zijn zichtbaar en downloadbaar; Bijlagen zijn alleen zichtbaar en downloadbaar wanneer de viewer van de juiste organisatie is. het is mogelijk om een saldoberekening doen |
| editor | De editor rol is een rol voor het klaarzetten van projecten en maatregelen. Een gebruiker met deze rol kan projecten en maatregelen aanmaken, bewerken en verwijderen. Hij/zij kan ook aanvragen indienen bij banken, maar kan geen transacties uitvoeren. De rechten op een rijtje: dezelfde rechten als viewer aanmaken maatregelen en projecten aanpassen kenmerken maatregelen en projecten inlezen IMAER bestand (en vervangen totdat op voor “bewaar” is gekozen) t.b.v. maatregelen en projecten bijlagen toevoegen (en verwijderen totdat op voor “bewaar” is gekozen) t.b.v. maatregelen en projecten verwijderen van maatregelen en projecten ruimte aanwijzen om in specifieke bank te worden opgenomen (de ruimte komt in de wachtrij Vullingen te staan en kan door de eigenaar worden opgenomen in de bank) (project)ruimte aanvragen in specifieke bank (de ruimte aanvraag komt in de wachtrij Aanvragen te staan en kan door de eigenaar worden gereserveerd in de bank) AERIUS bestanden vervangen van projecten en maatregelen |
| special | De special rol is een rol voor het uitvoeren van transacties (activiteiten die effect hebben op het saldo van een bank). Een gebruiker met deze rol kan vulling en aanvragen die bij een bank horen beoordelen en verwerken. De rechten op een rijtje: dezelfde rechten als viewer aangeboden ruimte opnemen in bank of afwijzen projectruimte reserveren in bank of afwijzen opgenomen maatregelen weer uit de bank halen, tenzij dit tot een negatieve balans leidt reserveringen voor projecten ongedaan maken, tenzij de ruimte definitief gereserveerd is transacties actualiseren bij een wijziging van rekenresultaten, zelfs als dit tot een negatieve balans leidt transacties actualiseren bij het vervangen van een bestand, tenzij dit tot een negatieve balans leidt |
| admin | De admin rol is een rol voor bankbeheer. Een gebruiker met deze rol kan banken aanmaken, bewerken en archiveren. De rechten op een rijtje: dezelfde rechten als viewer bank aanmaken aanpassen kenmerken bank bank archiveren bank pauzeren (er kunnen dan geen nieuwe reserveringen worden geaccepteerd) managen partners van de bank; een partner kan aanvragen doen om ruimte te reserveren |
| label_manager | De label_manager rol is een rol enkel voor het beheren van labels en staat de gebruiker toe om nieuwe labels aan te maken die andere gebruikers weer kunnen gebruiken voor projecten en maatregelen. Deze rol moet in combinatie met een andere rol worden gebruikt. De rechten op een rijtje: De lijst met aangemaakt labels inzien Labels verwijderen, tenzij deze in gebruik zijn (Nieuwe) labels aanmaken |
| User_manager | De user_manager rol is een rol voor het beheren van gebruikers in AERIUS Register. Een gebruiker met deze rol kan gebruikers aanmaken, bewerken en op inactief stellen. De rechten op een rijtje: Overzicht van gebruikers inzien Geschiedenis van gebruikersbeheer inzien Gebruikers aanmaken Gebruikerskenmerken bewerken Gebruikers op inactief stellen Geschiedenis van een gebruiker inzien |
| Version_manager | De version_manager rol is een rol voor het beheren van actualisatieversies in AERIUS Register. Een gebruiker met deze rechten kan actualisatieversies aanmaken, bij het detecteren van een nieuwe Connect versie deze koppelen aan een actualisatieversie en de vigerende actualisatieversie aanpassen. Actualisatieversies aanmaken en bewerken Connect versies (ont)koppelen aan actualisatieversies |
Tabel 5: Overzicht rollen
Daarnaast is het van belang van welke organisatie de gebruiker is en of de gebruiker is aangemerkt als partner bij een betreffende bank:
- De hierboven beschreven rollen gelden voor een bank waarvan men ook eigenaar is.
- Als de gebruiker partner is bij de bank en de rol “editor” heeft is het mogelijk om projecten en maatregelen aan te maken en in te dienen/reserveren, maar is het niet mogelijk om de status te wijzigen. Alleen een eigenaar van de bank kan wijzigingen van het saldo van de bank tot stand brengen.
- Een gebruiker kan bij meerdere organisaties horen.
Overzicht rollen en rechten
| actie | viewer | editor | special | admin | label manager | user manager | version manager | partner |
|---|---|---|---|---|---|---|---|---|
| bekijken van bank informatie inclusief de partners en transacties | X | X | X | X | ||||
| bekijken algemene informatie bij maatregelen en projecten | X | X | X | X | ||||
| bekijken generieke transactie informatie inclusief de geaggregeerde informatie per bank | X | X | X | X | ||||
| bekijken actualisatiestatus en dashboard doelenbank | X | X | X | X | ||||
| IMAER bestanden zijn zichtbaar en downloadbaar; | X | X | X | X | ||||
| labels zijn zichtbaar | X | X | X | X | ||||
| Bijlagen zijn alleen zichtbaar en downloadbaar wanneer de viewer van de juiste organisatie is. | X | X | X | X | ||||
| het is mogelijk om een saldoberekening doen | X | X | X | X | ||||
| aanmaken maatregelen en projecten | X | |||||||
| aanpassen kenmerken maatregelen en projecten | X | |||||||
| inlezen IMAER bestand (en vervangen totdat op voor “bewaar” is gekozen) t.b.v. maatregelen en projecten | X | |||||||
| bijlagen toevoegen (en verwijderen totdat op voor “bewaar” is gekozen) t.b.v. maatregelen en projecten | X | |||||||
| verwijderen van maatregelen en projecten | X | |||||||
| ruimte aanwijzen om in specifieke bank te worden opgenomen (de ruimte komt in de wachtrij Vullingen te staan en kan door de eigenaar worden opgenomen in de bank) | X | X | ||||||
| (project)ruimte aanvragen in specifieke bank (de ruimte aanvraag komt in de wachtrij Aanvragen te staan en kan door de eigenaar worden gereserveerd in de bank) | X | X | ||||||
| aangeboden ruimte opnemen in bank of afwijzen | X | |||||||
| projectruimte reserveren in bank of afwijzen | X | |||||||
| opgenomen maatregelen weer uit de bank halen, tenzij dit tot een negatieve balans leidt | X | |||||||
| reserveringen voor projecten ongedaan maken, tenzij de ruimte definitief gereserveerd is | X | |||||||
| bank aanmaken | X | |||||||
| aanpassen kenmerken bank | X | |||||||
| bank archiveren | X | |||||||
| bank pauzeren (er kunnen dan geen nieuwe reserveringen worden geaccepteerd) | X | |||||||
| managen partners van de bank; een partner kan aanvragen doen om ruimte te reserveren | X | |||||||
| De lijst met aangemaakt labels inzien | X | |||||||
| Labels verwijderen, tenzij deze in gebruik zijn | X | |||||||
| (Nieuwe) labels aanmaken | X | |||||||
| Overzicht van gebruikers inzien | X | |||||||
| Gebruikers aanmaken | X | |||||||
| Gebruikerskenmerken bewerken | X | |||||||
| Gebruikers op inactief stellen | X | |||||||
| Geschiedenis van gebruikersbeheer inzien | X | |||||||
| Geschiedenis van een gebruiker inzien | X | |||||||
| Actualisatieversies beheren | X | |||||||
| Connect versies (ont)koppelen aan actualisatieversie | X |
Tabel 6: Overzicht rollen en rechten
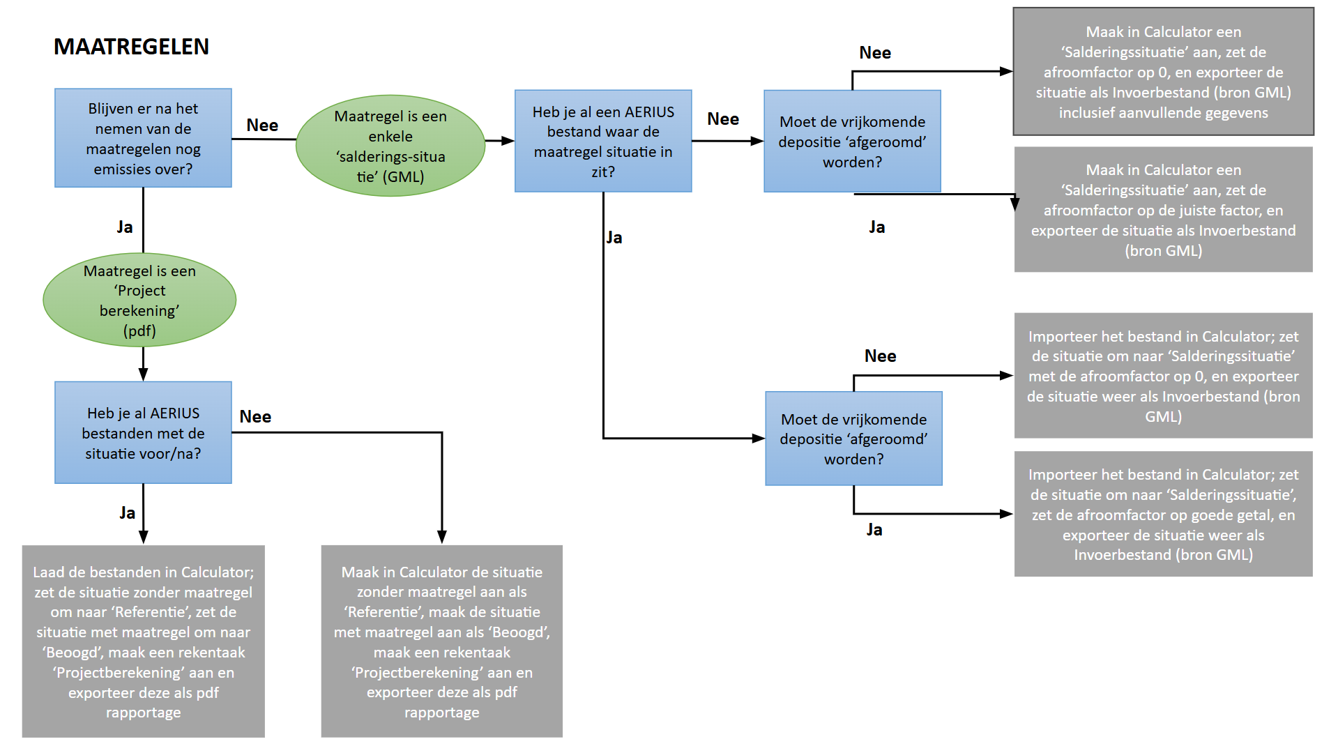
Bijlage 1: Importeren maatregelen en projecten
Flowschema: de stappen samengevat
MAATREGELEN

PROJECTEN

De situatietypen samengevat: wat is nu wat?
| Situatietype | Wat is het? | Brengt/vraagt ruimte? |
|---|---|---|
| Beoogd (‘Project’) | Aan te vragen situatie: Voor project en voor maatregel Beschrijft de situatie zoals die moet worden. | Vraagt ruimte binnen een project na het nemen van een maatregel |
| Referentie (‘Reference’) | Vergunde/ feitelijke situatie: Voor project en voor maatregel Beschrijft de uitgangssituatie, zoals het is voordat de beoogde verandering (project of maatregel) plaatsvindt. | Brengt ruimte: binnen een project,. Binnen een maatregel: de depositie die wegvalt en vervangen gaat worden door de nieuwe depositie |
| Saldering (‘Reduction’) | Vergunde situatie op eigen terrein of van andere rechtspersoon. Voor project (intern en/ of extern salderen) Voor maatregel Beschrijft een op zichzelf staande, ruimte brengende situatie. | Brengt ruimte binnen een project, als interne en/ of externe saldering. Als maatregel: een op zichzelf staande situatie die volledig verwijderd wordt |